滚动信息:新冠肺炎疫情期间相关体检服务机构首批名单公布根据苏州市新冠病毒肺炎疫情防控指挥部医疗救助组及企业复工保障和防控组《关于开展企业复工复产相关体检服务的通知》(苏防控医疗救治〔2020〕11号)文件要求,为支持企业复工复产,保护员工身体健康,确保疫情防控与复工复产两不误,现将我市新冠肺炎疫情期间提供招工体检及职业健康检查的首批服务机构名单公布如下:
一、苏州市招工体检服务机构名单
(点击可查看大图)
排序不分先后

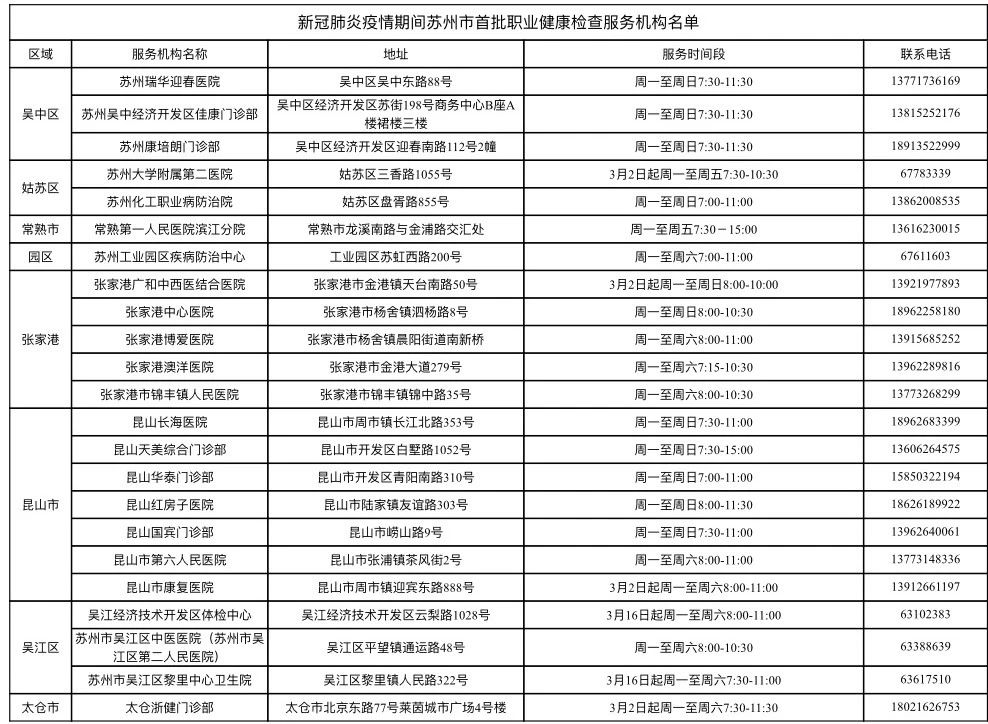
二、苏州市职业健康检查服务机构名单
(点击可查看大图)
排序不分先后

各地要认真落实《关于开展企业复工复产相关体检服务的通知》(苏防控医疗救治〔2020〕11号)等文件要求,根据服务需求,统筹好资源,实行动态管理,及时调整名单并以适当形式进行公布。(来源:苏州健康)
其中太仓复工复产体检机构:
| 序号 | 医院名称 | 地址 | 工作时间 | 联系电话 |
| 1 | 太仓市中医医院 | 太仓市人民南路140号 | 周一至周六7:45-10:00 | 53728627 |
| 2 | 太仓市第三人民医院 | 太仓市城厢镇东仓南路101号 | 周一至周五8:00-10:00 | 53576901 |
| 3 | 太仓市沙溪人民医院 | 太仓市沙溪镇仁溪路699号 | 周一至周六7:45-10: 00 | 53221082 |
| 4 | 太仓市浏河人民医院 | 太仓市郑和东路20号 | 周一至周六7:45-10:00 | 15206228801 |
| 5 | 太仓市港区医院 | 太仓市浮桥镇庆丰路 | 周一至周五7:30-10:30 | 53703432 |
| 6 | 太仓市璜泾人民医院 | 太仓市璜泾镇玄武路16号 | 周一至周五8:00-10:00 | 53811352 |
| 7 | 太仓市双凤人民医院 | 太仓市双凤镇栖凤路18号 | 周一、三、五8:00-10:30 | 18360889786 |
| 8 | 太仓市浙健门诊部 | 太仓市北京东路77号莱茵城市广场4号楼 | 3月2日起周一至周六7:30-11:30 | 18021626753 |


