滚动信息:二、关于发票使用
(一)发票衔接事项
2016年5月1日起,纳税人可以依法依规开具增值税发票,或申请代开增值税发票。已领取的地税机关印制的发票以及印有本单位名称的发票,可继续使用至2016年6月30日。
2016年5月1日以前,纳税人在主管地税机关已申报缴纳营业税且未向购买方开具发票,需要补开发票的,可在2016年12月31日前开具增值税普通发票。
(二)发票开具要求
增值税一般纳税人使用增值税发票管理新系统开具增值税专用发票、增值税普通发票等票种;增值税小规模纳税人(起征点以上)使用增值税发票管理新系统开具增值税普通发票等票种,如需要增值税专用发票可按相应规定向税务机关申请代开。
1.差额征收开票要求。按照现行政策规定适用差额征税办法缴纳增值税,且不得全额开具增值税发票的,纳税人自行开具或者税务机关代开增值税发票时,通过新系统中差额征税开票功能,录入含税销售额(或含税评估额)和扣除额,系统自动计算税额和不含税金额,备注栏自动打印“差额征税”字样,发票开具不应与其他应税行为混开。
2.建筑业开票要求。提供建筑服务的纳税人自行开具或者税务机关代开增值税发票时,应在发票的备注栏注明建筑服务发生地县(市、区)名称及项目名称。
3.不动产销售开票要求。销售不动产的纳税人自行开具或者税务机关代开增值税发票时,应在发票“货物或应税劳务、服务名称”栏填写不动产名称及房屋产权证书号码(无房屋产权证书的可不填写),“单位”栏填写面积单位,备注栏注明不动产的详细地址。
三、关于发票认证
2016年5月1日新纳入营改增试点的增值税一般纳税人,可登录江苏省增值税发票查询平台(http://www.jsgs.gov.cn/col/col19/),查询、选择用于申报抵扣或者出口退税的增值税发票信息,未查询到对应发票信息的,可进行扫描认证。2016年8月起按照纳税信用级别分别适用发票认证的有关规定。
四、关于纳税申报
2016年5月16日前,纳税人需向太仓市地税局申报缴纳4月底以前的营业税。
2016年6月27日前,纳税人需要根据太仓市国税局的安排,申报缴纳增值税。
实行按季缴纳营业税的纳税人,2016年5月16日前,需向太仓市地税局申报缴纳4月底以前的营业税,2016年7月15日前向太仓市国税局申报缴纳5月、6月的增值税。
全面推开营改增涉及税制转换和政策调整,较为复杂。欢迎纳税人积极参加税务机关组织的免费政策培训和辅导,尽快掌握和熟悉营改增政策及征管操作流程。纳税人也可登陆苏州市国家税务局网站(网址:http://sz.jsgs.gov.cn/)、苏州市地方税务局网站(http://sz.jsds.gov.cn/)或拨打12366纳税服务热线、96888743(国税)、53712366(地税)办税服务特服号,关注太仓市国税局微信公众号(“太仓国税”)、太仓地税局微信公众号(“太仓地税”)查询营改增相关政策。
江苏省太仓市国家税务局
苏州市太仓地方税务局
2016年4月25日
尊敬的营改增纳税人:
自2016年5月1日起在全国范围内全面推开营业税改征增值税,现行建筑业、房地产业、金融业、生活服务业纳税人由原来缴纳营业税改为缴纳增值税。为了确保纳税人方便、快捷、准确地办理营改增的相关涉税业务,现将相关事项通告如下:
一、关于办税地点
(一)纳税人销售取得的不动产(二手房)和其他个人出租不动产(私房出租)的申报预缴和代开增值税发票业务继续由太仓市地税局受理。
纳税人销售取得的不动产(二手房交易)的申报预缴业务办理地点:政务服务中心二楼地税窗口;其他个人出租不动产(私房出租)代开增值税专用发票业务办理地点:太仓地税办税服务厅、沙溪办税服务点、港区办税服务点就近办理,需要开具增值税普通发票的,在各镇区个私经济服务中心办理。
(二)纳税人跨县(市、区)提供建筑服务,应按照财税〔2016〕36号文件规定的纳税义务发生时间和计税方法,向建筑服务发生地主管国税机关预缴税款,向机构所在地主管国税机关申报纳税。建筑业营改增纳税人预缴税款(异地)、小规模纳税人的增值税发票代开及差额税款征收、地税相关税费的征收等业务在原办理点办理。城区纳税人在地税城区办税服务厅办理,各乡镇纳税人在各乡镇个私经济服务中心办理。
(三)生活服务业营改增纳税人(不含个体双定户)办理发票领用、发票用量调整业务(不含发票首次票种、用票量核定)办理地点:太仓国税一分局办税服务厅及各乡镇国税服务点。
(四)发票代开业务。生活服务业营改增纳税人(不含个体双定户)发票代开在太仓国税一分局办税服务厅办理,各乡镇在各地个私经济服务中心办理。生活服务业营改增临时纳税人发票代开在各乡镇个私经济服务中心办理。
个体双定户上述业务在个私经济服务中心办理。
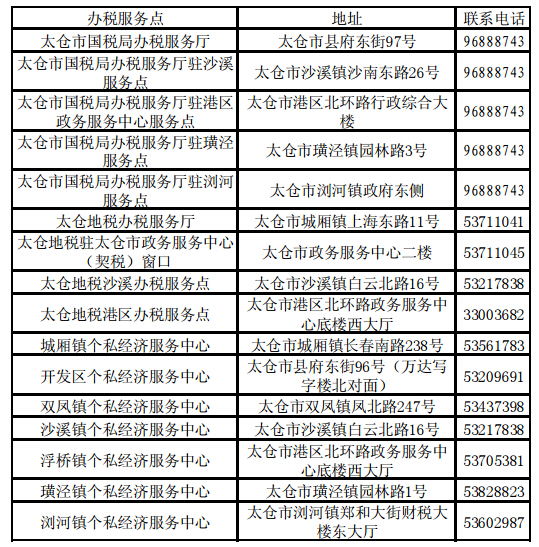
办理地点详见《办税服务点一览表》。
(五)办税服务点一览表



